Exposure Pathway Categories
This section describes the criteria that you will use when categorizing exposure pathways as either completed, potential, or eliminated. It also provides an example scenario to illustrate the process of categorizing exposure pathways.
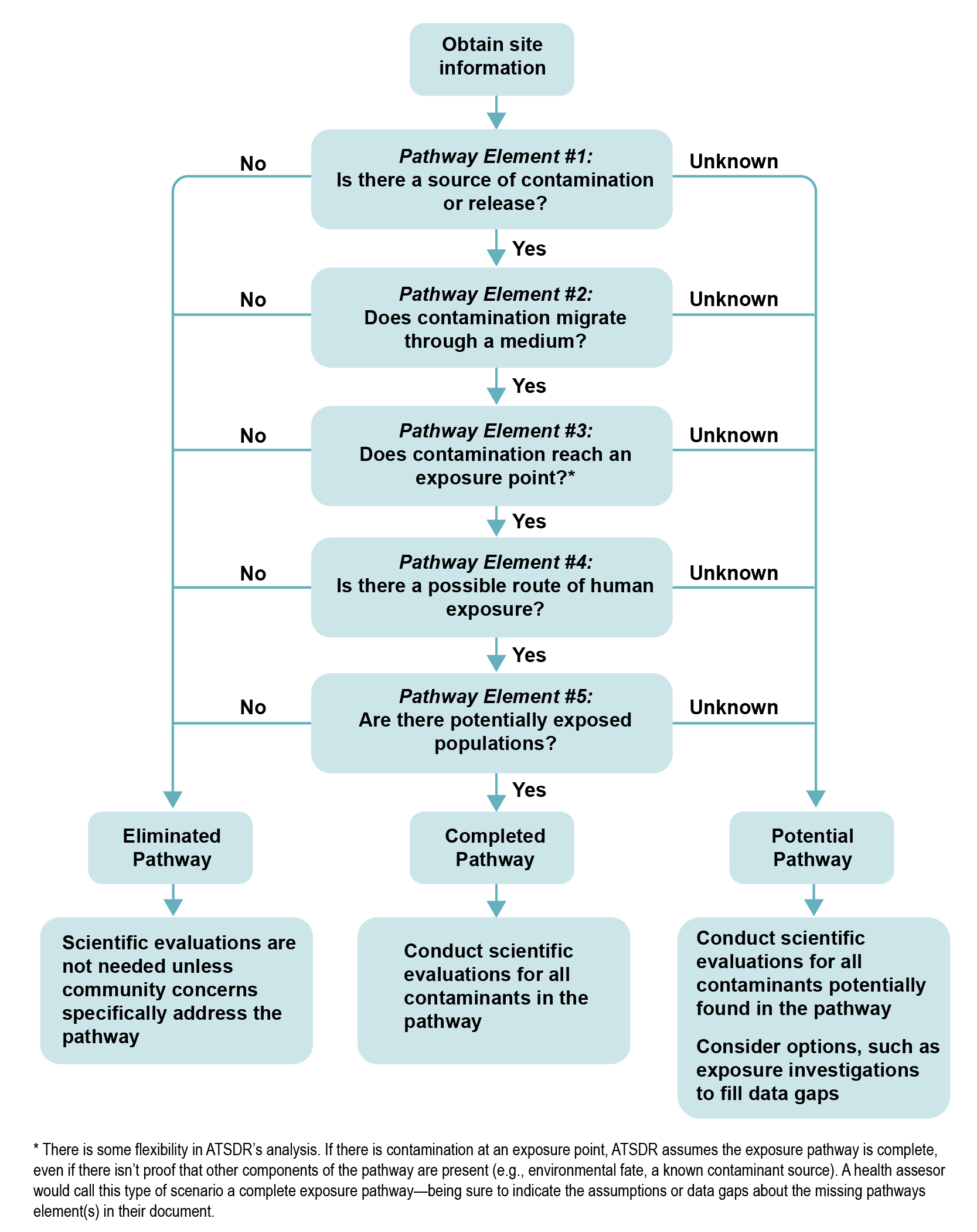
In general, ATSDR examines the exposure pathway elements and considers three exposure categories for past, present, and future site-specific situations:
- Completed exposure pathways. All five elements of a pathway are present.
- Potential exposure pathways. One (or more) element is absent, but information is insufficient to eliminate or exclude the element.
- Eliminated exposure pathways. One (or more) element is absent, and it never will be (or is extremely unlikely to be) present.
ATSDR has developed a decision tree to guide health assessors through the process of categorizing exposure pathways. Also refer to these example completed, potential, and eliminated exposure pathway categorization scenarios.

Learn more about exposure pathway categories in these ATSDR animated videos on an incomplete pathway and a complete pathway.

For image description, click here.
Health assessors should use this overall process and decision tree when evaluating exposure pathways. As shown, any single “No” will result in a category of “Eliminated Pathway,” and any single “Unknown” will result in a category of “Potential Pathway” — except when there is a confirmed exposure point (see the footnote to the figure).
Completed Exposure Pathways
All five elements are present in a completed exposure pathway. Health assessors use direct evidence (i.e., information or other types of proof that clearly establish something to be a fact) or professional judgment to determine whether each exposure pathway element is present. If those elements are present, then health assessors determine that an exposure pathway is complete because exposure occurred in the past, is occurring presently, or could occur in the future. For example, a health assessor would consider an exposure pathway completed if data showed that contamination from a spill reached private wells used for drinking water by residents.
A completed exposure pathway does not mean that the exposure will result in harmful health effects. The likelihood of health effects depends on specific exposure conditions such as the exposure duration, contaminant toxicity and concentration, and exposure frequency. Completed exposure pathways require further examination during subsequent scientific evaluations within the PHA process to determine whether the exposure could result in harmful health effects.
For reference when performing your evaluation, it might be helpful to look at ATSDR’s Completed Exposure Pathway (CEP) Site Count Report, which lists the number of sites where ATSDR has found particular contaminants in completed exposure pathways.
Potential Exposure Pathways
Potential exposure pathways indicate that exposure to a contaminant could have occurred in the past, could be occurring currently, or could occur in the future. A potential exposure exists when one or more of the five exposure pathway elements is possible but cannot be proved with existing data or professional judgement.
For example, contaminated groundwater might be moving towards private drinking water wells that rely on that groundwater source, but the exact groundwater flow direction is not known and the wells were never sampled to confirm contamination. You would consider this to be a potential exposure pathway. If sampling data become available, then you would examine those data and determine if a different exposure pathway category is appropriate.
Use professional judgment based on site-specific conditions to determine the extent to which you evaluate possible past, current, and future potential exposure pathways. Something to be mindful of is that health assessors may come across past potential exposure pathways, but no data exist to evaluate them. A future potential exposure pathway can exist when a current potential pathway is expected to continue or usage changes over time (e.g., contamination does not currently exist at an exposure point but is anticipated to occur in the future). For example, a highly contaminated groundwater plume upgradient of a public water supply might warrant attention because new homes are being built over the plume.
A future potential exposure pathway might also exist under the following example scenarios:
- Contamination currently exists in a location that could become a point of exposure in the near future (e.g., undeveloped residential lots, vacant residential properties known to have contaminated soil, industrial sites rezoned for residential uses, potential for redevelopment like Brownfield and Land Reuse Sites).
- People in a community have continued unrestricted access to a point of exposure or may participate in activities that would expose them to contaminants (e.g., constructing a residential playground on contaminated soil).
- Institutional controls such as building and zoning restrictions are not in place to prevent future contact with contaminants currently detected at points of existing or likely exposure (e.g., a residence or planned residence is on a lot that lies above a contaminated aquifer where municipal hook-ups are not possible and no restrictions prevent drilling a well in the contaminated aquifer).
If site remediation, such as groundwater treatment or soil excavation, is planned or ongoing, future exposure is less likely. You should confirm that remedial measures, including monitoring and restrictions to prevent exposure, are in place until health-based cleanup goals are achieved.
Eliminated Exposure Pathways
In an eliminated pathway, at least one element is not present for the timeframe of interest. Health assessors identify an exposure pathway as eliminated after determining that one or more of the exposure elements was, is, or will be absent, making the entire pathway incomplete. For instance, if people do not have access to contaminated areas (i.e., the exposure point is missing) or site monitoring reveals that media in accessible areas are not contaminated (i.e., there is no environmental fate and transport and no exposure point), then the pathway can be eliminated. Since elements of the exposure pathway can change over time, it is important to consider past, present, and future timeframes before eliminating a pathway.
Do not rule out a pathway until you have fully evaluated the quality and representativeness of the data and information describing the pathway elements for all applicable timeframes. In documents, health assessors must clearly explain the rationale for determining why a pathway was eliminated.
Consider the following scenario:
A solvent transfer facility first opened in the community in 1983. Several large spills of organic solvents were documented immediately after the facility opened and a leaking underground storage tank was removed in 1986. Three residents near the facility have obtained their drinking water from private wells since the 1950s. When they first tested their wells in 2015, they found elevated concentrations of trichloroethylene (TCE). In 2020, the residents are switching from private wells to the public water system.
For the purposes of this example, you are looking only at the drinking water exposure pathway (e.g., not vapor intrusion or household water uses besides drinking). How would you categorize the exposure pathways for ingesting groundwater (past, current, future)?
Exposure Pathway Element | Time Frame of Exposure | |||
---|---|---|---|---|
Before 1983 | 1983-2015 | 2015-2020 | 2020-Future | |
Source of contamination | No | Yes | Yes | Yes |
Environmental fate and transport | No | Unknown | Yes | Yes |
Exposure point | Yes | Yes | Yes | No |
Exposure route | Yes | Yes | Yes | No |
Potentially exposed populations | Yes | Yes | Yes | No |
CONCLUSION | Eliminated pathway | Potential pathway | Completed pathway | Eliminated pathway |
Three of the five exposure pathway elements are present for the time frame before 1983: exposure point (the private wells), exposure route (ingestion), and potentially exposed populations (the residents). The other two exposure pathway elements, a contaminant source and mode of transport, were not present before 1983, when the facility first opened. Exposures prior to 1983, therefore, are eliminated.
Between 1983 and 2015, a source of contamination existed but it is not clear when the released contaminants actually reached the residential wells. Because one element of the pathway is not known and cannot be confirmed, exposures between 1983 and 2015 are potential.
From 2015 to 2020, the pathway is completed because contamination was verified at the exposure point, and all five elements are therefore present.
In 2020, when residents switch from private wells to the public water system, exposures will be eliminated because there will be no exposure point, exposure route, or potentially exposed populations.